成信要闻

成信要闻

我校获得2020年度四川省科学技术进步奖6项

来源:科技处 作者:科技处日期:2021-03-23 审核:新闻中心 点击:

【本网讯】 近日,四川省科学技术奖励大会在成都举行。会上公布了2020年度四川省科技进步奖获奖名单。

据省科技厅相关负责人分析,2020年获奖项目以原始创新为主,凸显我省自主创新能力不断提升。265项获奖项目中,原始创新项目150项、占56.60%,集成创新81项,占30.57%。项目共取得授权发明专利2425项,其他授权知识产权5215项。

高校科技创新实力进一步提升。获奖项目中,高校参与完成的获奖项目177项,占66.8%。特别是在强调基础性研究的自然科学类奖和技术发明类奖中,高校主持和参与完成的获奖成果占93.8%。

省科技进步奖反映了高校的科研实力和水平,在基础研究和高技术创新体系中发挥了重要作用,为国家和地方经济社会发展作出重要的贡献。

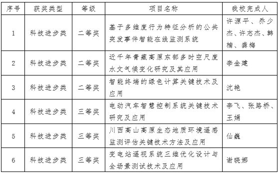
lejing乐竞·(中国)官方网站获得2020年度四川省科学技术进步奖6项,其中,二等奖3项,三等奖3项。

我校获2020年度四川省科学技术进步奖项目情况表