为做好lejing乐竞·(中国)官方网站2025年招收攻读博士学位研究生报名工作,根据《lejing乐竞·(中国)官方网站2025年博士研究生招生简章》规定,现就有关报名事项公告如下:
一、报名时间
2025年2月28日—2025年4月10日
二、报名对象
普通招考、申请考核、硕博连读考生。其中,硕博连读考生须经招生学院初步审核通过并公示无异议后方可进行网上报名,具体要求见报考学院有关通知。
三、报名流程
考生须在规定时间内登录中国研究生招生信息网(https://yz.chsi.com.cn)报名,完成报名流程(网上报名—缴费—提交材料)视为报名成功,逾期不予受理。如考生重复报名同一种考试方式,以距离网报截止日期最近的一条有效报名记录为准,其他报名记录无效。
1.网上报名
(1)登录中国研究生招生信息网,在首页右上角点击“博士网报”,使用个人学信网账号进行登录,未注册用户请重新注册,注册时请仔细阅读注册须知。
(2)上传个人照片。在“我的照片”栏目上传,相关要求如下:
①考生本人近3个月内正面、免冠、无妆、彩色电子证件照(请用白色背景);
②仅支持jpg格式,建议大小不超过5M,宽高比例3:4;
③正脸头像,人像水平居中,人脸的水平转动角,倾斜角,俯视角应在±10度之内。眼睛所在位置距离照片上边沿为图像高度的30%~50%之间。头像左右对称。姿态端正,双眼自然睁开并平视,双耳对称,嘴巴自然闭合,双肩平衡。头部和肩部要端正且勿过大或过小,以整体占照片比例2/3为宜;
④请不要化妆,不得佩戴眼镜、隐形眼镜、美瞳拍照;
⑤照明光线均匀,脸部不能反光,无高光、光斑,无阴影、红眼等;
⑥脸部无遮挡,头发不得遮挡脸部或造成阴影,需露出五官;
⑦人像对焦准确、层次清晰,不模糊;
⑧图像应真实表达考生本人近期相貌,照片内容要求真实有效,不得做任何修改,如不得使用PS等照片编辑软件处理,不得对人像特征(如伤疤、痣、发型等)进行技术处理,不得用照片翻拍,否则将影响系统内数据比对。
该照片后期将用作准考证、入学后学籍管理、档案材料以及在校证件等用途,请认真准备。
(3)在页面右侧的学校名称栏内输入“lejing乐竞·(中国)官方网站”点击“查询”、“开始报名”链接,进行报名。
(4)报名完成后点击页面左上角“首页”可以查看已填报成功的信息,如有错误,请及时修改,信息核对无误后,系统会自动生成一个报名号,并填写附加信息(否则不能完成报名信息采集)。
报考学习方式应为全日制,按就业方式分为非定向和定向两种。非定向就业博士研究生按本人与用人单位双向选择的办法就业;定向就业博士研究生毕业后按定向培养协议就业。考生报名时填报的类别即为录取类别,报名后无法更改。
2.缴费
按照《四川省发展和改革委员会四川省财政厅关于规范全省教育系统考试考务行政事业性收费的通知》(川发改价格规〔2022〕484号文件)的规定,每名参加博士研究生招生考试的考生须交纳报名费180元。考生在中国研究生招生信息网进行缴费(登录后首页点击“缴费信息”进行缴费)。
支付报名费后,无论考生是否符合报考资格,或者是否参加考试,一律不退还报名费,请慎重报考。如考生兼报多种考试方式,需均交纳报名费方可有效。
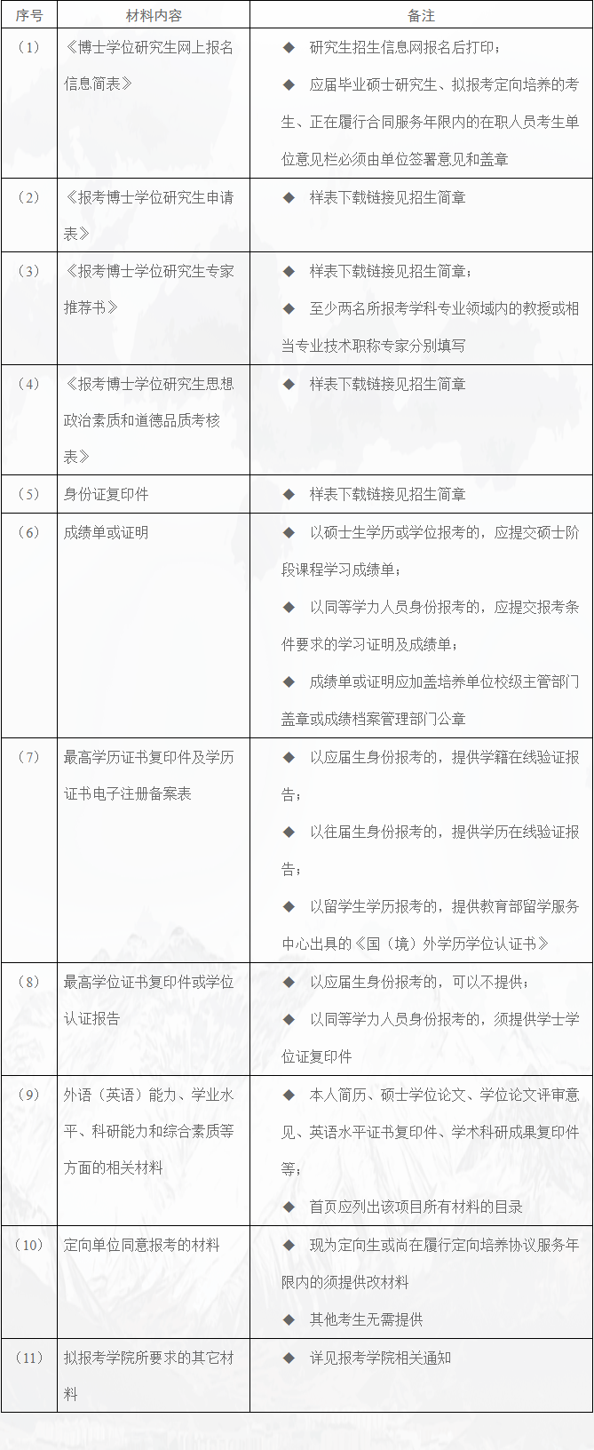
3.提交材料
考生须将报考申请材料扫描后在中国研究生招生信息网以附加材料的形式上传(生成报名号后点击“填写附加信息”进行材料上传,否则不能完成报名信息采集),并于3月28日前将纸质材料寄送至报考学院。其中,材料(1)-材料(9)为各类考生必交材料,材料(10)为申请考核、硕博连读考生必交材料,材料(11)为各类考生根据学院要求提交的材料。
博士生报考申请主要材料:

四、其他
1.网上提交的个人信息必须按照网报系统字段设置要求逐项如实填写,所填信息务必完整、真实、准确。如因考生个人错填、漏填原因导致取消报考资格或不能参加考试的,所造成的一切后果由考生本人承担。
2.考生若同时填报了其他博士研究生招生单位,应及时与报考导师、报考学院进行沟通说明。
3.所有成果认定的截止时间为2025年2月28日。
4.复试时间:4月下旬,具体时间研究生院另行通知。
5.学校研究生招生办公室咨询电话:028-85966365,85966142
6.本公告如有与国家新出台的招生政策(含相关时间节点)不符的事项,以上级单位新政策为准。
lejing乐竞·(中国)官方网站研究生院
2025年1月25日