通知公告

通知公告

关于举办第十二届全国大学生电子商务“创新、创意及创业”挑战赛学校校级比赛的通知

来源:物流学院 作者:尹洁日期:2021-10-26 审核:新闻中心 点击:

各学院及有关单位:

根据教育部、财政部(教高函[2010]13号)文件精神,全国大学生电子商务“创新、创意及创业”挑战赛(以下简称“三创赛”)是激发大学生兴趣与潜能,培养大学生创新意识、创意思维、创业能力以及团队协同实战精神的学科性竞赛。“三创赛”为高等学校落实教育部、财政部《关于实施高等学校本科教学质量与教学改革工程的意见》、开展创新教育和实践教学改革、加强产学研之间联系起到积极示范作用。第十二届“三创赛”已正式启动,现将我校校级赛有关事项通知如下:

一、组织单位

1.主办单位:lejing乐竞·(中国)官方网站教务处

2.承办单位:物流学院

二、报名时间及方式

参赛队报名时间:2021年10月30日-2022年1月15日;

参赛队报名地点:第十二届全国大学生电子商务“创新、创意及创业”挑战赛官网(http://www.3chuang.net/)上注册报名

三、参赛要求

1.参赛队伍资格

(1)参赛选手资格。参赛对象是经国家教育部批准设立的普通高等学校的在校大学生,参赛学生需经所在学校教务处等机构审核通过后方可参赛,具备参赛资格。高校教师既可以作为学生队的指导老师也可以作为混合队的队长或队员(但教师总数不能超过学生总数)参赛。

(2)参赛队人数。参赛选手每人每年只能参加一个团队的竞赛,一个团队3-5人,其中一位为队长。参赛队伍分两种:第一种是学生队,要求队长和队员全部为全日制在校学生;另一种是师生混合队,要求队长必须为教师,队员中学生数量必须多于教师(比如,2个教师3个学生组成师生队)。提倡合理分工,学科交叉,优势结合,可以跨校组队,以队长所在学校为该队报名学校,队员的身份信息的真实性由队长负责。

2.参赛题目资格

(1)题目来源。大赛题目来源可以为国内外企业、行业出题以及学生自拟题目等,大赛提倡不拘一格选题参赛,鼓励创新意识、创意思维和创业能力的提高。

(2)原创性。参赛作品必须是参赛团队的原创作品和首次参加比赛(公开发表);如果该作品已经参加过其它比赛(须列出比赛名称),并在满足下列条件时还可以参赛:在参加本次比赛前对原参赛作品已经做了明显的再创新(迭代创新),各级赛事的评委将主要根据迭代创新部分做评审打分,该团队参赛时必须将原参赛作品作为附件提交,并对在原参赛作品基础上进行迭代创新的主要内容给予明确的说明(也作为附件提交)。

(3)作品要求。参赛作品名称及内容应当充满正能量、符合主旋律,不能含有色情、暴力和低俗等内容,更不能与中华人民共和国法律相抵触。参赛提供的参赛资料(竞赛作品)里必须在封二上包括“参赛团队承诺书”(具体内容与模板见“三创赛”官网的“资料下载”)。

四、竞赛实施细则

1.竞赛时间、地点

时间:待定(后续报名队伍电话通知)

地点:龙泉校区(具体教室后续报名队伍电话通知)

2.作品提交形式

各参赛队需提交项目策划书纸质版及PPT资料

3.现场答辩安排

各参赛队将进行现场答辩,答辩时划分两个小组,分组进行

4.答辩要求

(1)各参赛团队答辩时,不能由非本团队人员代替答辩。

(2)每个团队答辩时间共为15分钟,其中团队陈述时间为8分钟;提问与回答时间为7分钟。赛场工作人员在比赛过程中应该明示“倒计时一分钟”和“时间到”,评委和参赛选手均不得拖延时间。

(3)分组赛为非公开赛,决赛为公开赛。

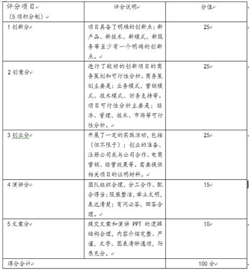
五、评分标准

竞赛评分细则(详见大赛规则第四章)

、评审程序与评分规则

详见附件

七、评审专家

详见附件

八、奖项设置

评选出校赛一、二、三等奖,获奖队名额要求一等奖不超过参赛队数的10%,二等奖不超过参赛队数的20%,三等奖不超过参赛队数的30%。

九、lejing乐竞·(中国)官方网站组织委员会秘书处联系方式

科创部:向思羽,19150933680

附件:

、评审程序与评分规则

1.评审程序(详见大赛规则第十六条至第十七条)

第十六条在国赛、省级赛和校赛中,均采用小组赛和终极赛(各小组第一名进入终极赛)两轮赛制,小组赛在封闭环境下进行,终极赛在公开的环境下进行。

第十七条在三级赛事的小组赛中,承办单位从高校和企业邀请具有丰富电子商务理论和实践经验的专家担任评委。评委经承办单位培训合格后授予评委证,并持证参加评审。三级赛事均实施相关者回避制度。

2.评分规则(详见大赛规则第二十四条)

第二十四条评委必须按《评分标准》所列评分项目进行打分,须客观、严谨,不得遗漏,评委全员打分的平均值作为该组最终得分。在排名中,如果出现了有相同分数的团队,评审小组或大组的组长要召集组员商议,解决同分问题。避免重分,组长须加打两位不重复的小数分(例:8.35;9.97),其余组员则不打小数分。

二、评审专家

1.评审专家设置(详见大赛规则第十八条至第二十三条)

第十八条校赛小组赛各组评委5名,其中教师评委为3名,企业评委2名,设组长1名;组建省级赛评委时,原则上要把参加本省级赛的各高校至少一名专家纳入其中。各小组评委为5名,其中教师评委为3名,企业评委2名,来自同一单位的评委不超过1名,设组长1名。国赛小组赛各组评委为5名,其中教师评委为3名,企业评委2名,设组长1名。每级赛事都应列出此次赛事的仲裁组、纪检组、评委及分组名单。

第十九条在三级赛事的终极赛中,评委数量应适当增加,可由小组赛组长、纪检组和仲裁组专家组成(不少于7人,总数为奇数)。

第二十条省级赛组委会负责组建纪检组,设组长1名。省级赛必须至少邀请一名经“三创赛”竞组委批准的省外高校专家作为纪检组成员。纪检组负责参赛团队及作品与评委现场工作,按“三创赛”的规则检查省级赛的参赛团队及作品和评审组是否合规,并按规则给予处理(记录违规内容和处理结果),向大赛竞组委负责。

第二十一条省级赛组委会负责组建仲裁组,设组长1名。省级赛必须至少邀请一名经“三创赛”竞组委批准的省外高校专家作为仲裁组组长。仲裁组负责解决此赛过程中出现的各类争议问题(记录仲裁内容和仲裁结论)并向大赛竞组委负责。

第二十二条竞组委在国赛中要组建纪检组和仲裁组以及法律顾问,法律顾问主要负责赛事相关法律方面问题的咨询和诉讼工作并向大赛竞组委负责。

第二十三条评审基本原则。

1.独立评审原则:每个评委保持独立评审地位,在评审过程中,不与其他评委交流,保持评审专家的独立性,从而更好体现出各位专家的独立评审精神和水平。明确给出个人打分并签署自己的名字。

2.组长负责制原则:每个评委组设一名组长,负责本组评审的总体把关和负责。对本组评审过程中或结束后出现的矛盾和争议,有权利组织本组专家予以协商,提出解决意见或建议。如遇特殊情况,应向仲裁组或纪检组及时汇报。

3.回避原则:回避校赛中自己指导的团队;省赛和国赛回避本校团队;回避亲属。