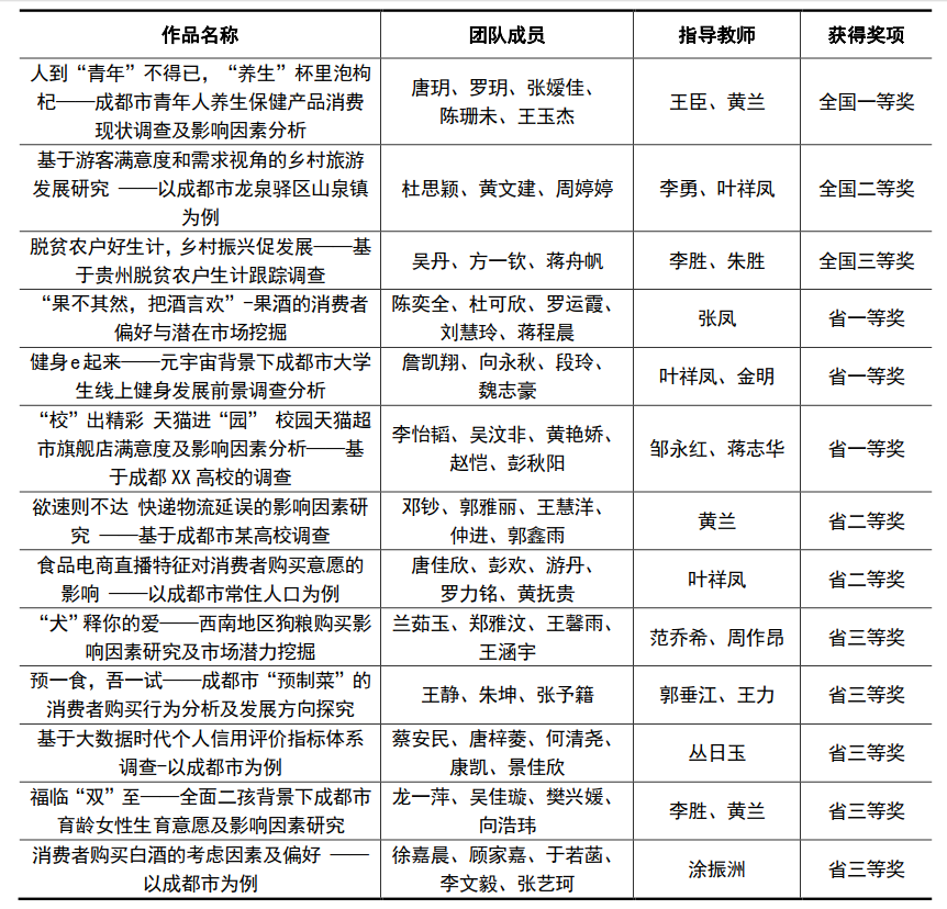
【本网讯】5月13日至14日,“正大杯”第十三届全国大学生市场调查与分析大赛研究生组总决赛在南昌大学举行。本次总决赛由中国商业统计学会主办,南昌大学承办。历经七个月的时间,经过企业赛、校赛和省赛的层层选拔,共有97所学校,151支团队晋级研究生组全国总决赛。我校统计学院入围本次总决赛现场答辩环节的2支参赛队表现优异,分别斩获全国一等奖1项、全国二等奖1项。除此以外我校还获得全国三等奖1项;省一、二、三等奖分别为3、2、5项,取得了我校研究生组参加该赛事以来的最好成绩。获奖名单如下:


指导教师与获奖队伍合影
“正大杯”第十三届全国大学生市场调查与分析大赛于2022年9月30日正式启动,全国31个赛区共有985所高校,25万多名学生报名参赛。其中,来自28个赛区的354所学校,3815支团队参加了研究生组赛。
全国大学生市场调查与分析大赛连续五年纳入教育部高校学科竞赛排行榜竞赛项目,是国内统计学科两大A类全国性赛事之一。大赛是为引导大学生创新和实践,提高大学生的组织、策划、调查实施和数据处理与分析等专业实战能力,培养大学生的社会责任感、服务意识、市场敏感度和团队协作精神,也是政府支持、企业认可、高校师生积极参与、海峡两岸高度联动的统计学科多方育人平台。