我校大学数学课程是各专业学生学习后续课程的基础,是培养学生逻辑思维能力和数学修养的重要课程。大学数学教学是学校人才培养的一个重要环节,它直接影响专业课程的学习和人才培养的质量。近年来,学院面向学校各专业,开设了《高等数学1》《高等数学2》《线性代数》《概率论与数理统计》《工程数学》《经济数学1》和《经济数学》等公共数学课程,近三学年,每学年选课人数分别为20607人、20661人和20357人。
为进一步提升公共课程教育教学的效果,为学校人才培养提供有效地支撑,应用数学学院近年来深入钻研、科学规划,扎实推动教学改革。依托国家一流专业建设点和省级一流课程,基于教育部高等教育司项目、高等学校大学数学研究与发展中心项目、四川省教育厅重点项目和学校项目的研究,以价值塑造为引领,数学知识与工程应用交融为抓手,新工科能力培养为核心,创新思维培养为主导,全面开展教师队伍、教学资源、教学体系、实践环节的一体化改革,解决了新工科背景下大学数学课程存在的诸多问题,取得如下成果:
构建了“教研教改与教学竞赛双线并进”的大学数学团队建设体系,大幅提升了教师的教学水平,有力地保障了新工科人才培养;搭建了“特色鲜明、功能完善”的大学数学在线教学平台、数字课程平台和课程思政平台,集成了“多维度、信息化、立体化”的教学空间,很好地解决了新工科背景下大学数学教学的平台问题;建设了集合“课程思政、应用案例、特色项目、成果扩展”的多元化资源库,出版了新形态教材2本、数字课程3门,建成省级一流课程1门,为新工科数学类通识课程教学提供了优质的信息化资源支撑;建立了“成果导向”教学体系:“线上线下”相结合引导学生积极思考,发展性教学评价集“知识掌握、能力拓展与素质提升”并举,“多角度并行”的课程思政举措将思政教育根植于教学过程中,突出学生主体,培养了新工科人才的创造性思维;创建了“分层递进、逐步深化、综合应用”的新工科能力培养链,“三段式分层递进”的学科竞赛培训体系强化实践能力、应用能力和解决复杂工程问题的综合能力培养,实现了大学数学课程教学与新工科能力培养的良好衔接。
教学改革总体思路:依托信息与计算科学国家一流本科专业建设点和线性代数省级一流课程,强化教学团队建设,坚持立德树人,贯彻OBE教育理念,建设课程资源,革新教学过程,创新教学手段,优化教学实践,针对各专业全方位多维度解决新工科人才培养中的各类问题。

图1大学数学一体化改革方案
1.统筹规划“双万计划”教师资源,构建大学数学团队建设体系,着力推行教研教改与教学竞赛双线并进举措,提高团队整体水平。
2.运用现代信息技术,核心建设新形态教材,联动开发系列资源,集成创新教学环境。
(1)大力建设新形态教材,支撑全校专业和课程建设。(见图2)

图2 新形态教材建设
(2)以教学活动为主线,开发交互性好、可持续发展的数字课程,有效地提高了课堂教学质量和效果。(见图3)

图3 教学环境结构
(3)整合一流课程成果,整体规划教学过程,设计教学体系,实施教学改革,侧重教学反思和改进实效。
运用现代信息技术将新形态教材、三大特色平台、雨课堂、腾讯会议平台等智能形态多向联通课堂,构建以学生为中心的教学环境和成果导向的教学体系。见图4、图5和图6。

图4教学环境结构

图5“成果导向”教学体系

图6三位一体教学模式
(4)提炼课程中的思政素材,采取多角度并行的课程思政举措,根植思政教育于教学过程中,落实立德树人根本任务。
基于课程思政项目的研究,梳理课程内容,挖掘思政元素,选取思政内容融入大学数学知识体系的切入点(见图7),将其转化为具体、生动的教学形式,形成多角度并行的课程思政举措。

图7课程思政切入点
(5)确立数学建模主线思想,创建新工科能力培养链,搭建学科竞赛培训体系,提升学生综合能力。
以数学建模思想方法为主线,结合新工科人才培养要求,强化数学知识的应用,创建“逐步推进、分层深化、综合应用”的新工科能力培养链(见图8)。

图8新工科能力培养链
依托国家级科技创新平台,搭建“三段式分层次递进”的学科竞赛培训体系(见图9)。

图9学科竞赛培训体系
3.改革成效
(1)教学成果奖
2021年我院共获得省级教学成果奖1项、校级教学成果奖6项。详情见表3.2
表3.1 2021年教学成果奖获奖名单

(2)一流课程
2020年,《线性代数C》被认定为省级一流课程。相关文件截图见图11。

图10《线性代数C》一流课程认定结果通知
(3)教学改革的推广应用
因成果显著,成果第一完成人周钰谦教授于2018年-2019年期间应邀参加全国性教学研讨会3次,并分别做了大会报告,极大地推广了成果。3次全国性教学研讨会的时间、主办单位、会议名称与报告内容如表3.5所示。
表3.5 应邀3次全国大会报告列表




图11 周钰谦教授在全国大会上报告
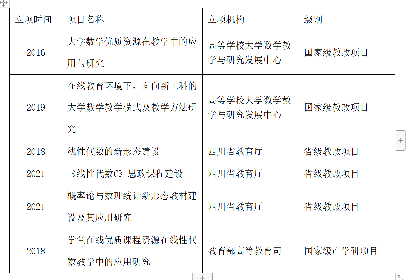
4.教研教改项目
学院目前有2项国家级教研教改项目,4项省部级教研教改项目(见表3.1)。
表3.1 公共教学省部级教研教改项目

5.已建成的教学平台和优质课程资源
出版数字课程3门,分别为《线性代数》,《概率论与数理统计》和《经济数学》。相关出版证书见图11。
出版新形态教材2本,分别为《线性代数》和《概率论与数理统计》。相关教材封面见图12。
分别再lejing乐竞·(中国)官方网站和中科云教育建设教学平台4个,分别为《经济数学》、《线性代数》和《概率论与数理统计》。相关出版材料见图13。



图11出版数字课程证书


图12 出版教材封面




图13 教学平台建设材料
6.教师获奖
近三年,学院大学数学课程组教师在多项不同级别的比赛中获奖,主要有: “最受学生欢迎教师”称号4人次; “青年教师教学奖” 4人次;“优秀教师”称号1人次;青年教师教学竞赛二等奖6人次,获校级青年教师教学竞赛奖4人次;获全国大学生数学竞赛优秀指导教师称号1人次,获四川省大学生数学竞赛优秀指导教师称号4人次;获数学建模竞赛优秀指导教师称号12人次,获数学建模竞赛优秀组织奖1次;获多媒体课件大赛一等奖1人次、二等奖1人次、三等奖3人次。
7.公共教学的成绩
(1)公共课成绩逐步升高
随着公共教学改革的深入,学生期末考试的卷面成绩逐年升高。见图15。

图15近三年公共课卷面成绩
(2)大力支持了工程认证
近五年,我院公共课课程组共协助学校6个学院完成了专业认证工作。主要对在相关学院承担的大学数学课程的教学情况和考核情况进行总结和毕业目标达成度分析,分析结果均符合要求,相关6个学院均通过专业认证,详情如下表3.4。今年还有三个专业正在认证中。
表3.4全校工程专业认证情况
